Skip to content
View in the app

A better way to browse. Learn more.

Pedelecs Electric Bike Community

A full-screen app on your home screen with push notifications, badges and more.

To install this app on iOS and iPadOS
  1. Tap the Share icon in Safari
  2. Scroll the menu and tap Add to Home Screen.
  3. Tap Add in the top-right corner.
To install this app on Android
  1. Tap the 3-dot menu (⋮) in the top-right corner of the browser.
  2. Tap Add to Home screen or Install app.
  3. Confirm by tapping Install.

36V Bosch tool battery for e-bike use

Featured Replies

The PCB on the 18V battery is very different, for example, it seems to have a proper BMS, monitoring individual cells.

The other possible explanation is that the temperature sensor although fitted to battery is not used.

  • Replies 153
  • Views 43k
  • Created
  • Last Reply

Top Posters In This Topic

Posted Images

It appears the 6.0Ahr batteries are diferent, someone is selling the battery packs themselves with this claim "Our Bosch battery Pack comes with an original 36V 6,0Ah Electronic components"

 

https://www.ebay.co.uk/itm/234725132393?hash=item36a6b54869:g:3h4AAOSw6UdjQA2q&amdata=enc%3AAQAIAAAA0FlJ7Aw78J8xsJlzo5WgqWE3%2FtupcMGHxo5UQV8xH7AbSlDpAZdzqiHdzvMGgiKDRXKrQE6t0CcYBJSnLqg%2BLr8W4AQdo%2FPg8p0igdZFM7jWmEtwMzTMA%2F1e2FaAFc7%2FWXgYnjAaZ%2BRnMy0gm%2FlJEtvM9Ey%2B372%2FK9lpFoqimTkGkB8wQ55ra5vlNd2jNHE3qXaOgExpau8F0Ixfu%2BOFb8Lsuf5xjAWaP%2FDhewMCnSsdSvRR7Ml3Ywju2tKuFs659h0qQSUUWCikOn55ViS%2BfeM%3D%7Ctkp%3ABk9SR4iPzba8Yg

 

 

Now the ends of the pack show what appear to be balance wires;

 

Screenshot-11_08_202308_09_40.png.ff6be5f672677e75d9163d1e2da9592d.png

 

Screenshot-11_08_202308_09_56.png.961b3d0d1aeb2a0e85d6382a22fec08b.png

 

We cannot see if there are ballance wires in the middle of each row of cells.

 

However the look of the electronics board does not immediatly suggest it has a bunch of power FETs;

 

Screenshot-11_08_202308_10_35.png.7364c1c0c6f8001b358852748a6bed4a.png

  • Author

The same seller has a similar 4Ah unit and that has the same PCB. The end photo on that you can see 10 wires, so it looks like it is a proper BMS. If there are power MOSFETs, they may be on the underside.

 

1691744653691.png.cc2ec54f8dceb437b643ae09a4b7544c.png

The same seller has a similar 4Ah unit and that has the same PCB. The end photo on that you can see 10 wires, so it looks like it is a proper BMS. If there are power MOSFETs, they may be on the underside.

 

[ATTACH type=full" alt="53297]53297[/ATTACH]

There are no MOSFETs. You can see that the power terminals are connected directly to the cell-pack.

  • Author

There are no MOSFETs. You can see that the power terminals are connected directly to the cell-pack.

 

Yes, I think you're right. So it balances but still no LVC, or individual cell protection on discharge and current over protection only by fuse.

Maybe if the battery goes out of balance the 'controller' senses that and somehow uses the central connector to flag an error to the charger or tool, which stops the battery being used or charged.

 

The key is to look at a charger, is it able to read a signal put out on the top leaf of the central connector .....

I cant answer that. There website below claims 'Protection against overheating through temperature monitoring' in link below. Many mobile phone batteries also have an extra terminal for temp sensing. My understanding is that if you want quick charging, its best to monitor the temperature.

https://www.bosch-diy.com/ie/en/landing/power-for-all/power-for-all

 

I've heard tale that some newer phones shut down when a battery circuit reports a temperature of over 40 degrees Centigrade (worryingly, this is lower than cream cheese melting temperature). I don't think it's beyond the realms of possibility that a massive company like Bosch has destruction tested many batteries, and discovered that excessively elevated temperatures of battery packs is an early indication of imminent failure - would ebike fires be prevented perhaps, if abnormally high temperatures were detected (and the battery cease being used) several charges before they burst into flames?

It appears the 6.0Ahr batteries are diferent, someone is selling the battery packs themselves with this claim "Our Bosch battery Pack comes with an original 36V 6,0Ah Electronic components"

the battery in the picture can't be a 36V. Look at where the red and black wires are soldered to.

the battery in the picture can't be a 36V. Look at where the red and black wires are soldered to.

 

The 2.4Ahr, 10S 2P pack I have is wired the same, it measures 39v.

Yes, I think you're right. So it balances but still no LVC, or individual cell protection on discharge and current over protection only by fuse.

As I said before, the LVC is probably in the tool.

the battery in the picture can't be a 36V. Look at where the red and black wires are soldered to.

The red is is soldered to the top positive and the black to the bottom negative. That's normal. Why do you think that's a problem?

The red is is soldered to the top positive and the black to the bottom negative. That's normal. Why do you think that's a problem?

For 10s1p, the first and last cells are linked to a single cell. The wires on that pack are attached to two cells. Besides, there is no 18650 6ah cells also the cells in that pack are unmarked. Bosch wouldn't use unmarked cells

  • Author

For 10s1p, the first and last cells are linked to a single cell. The wires on that pack are attached to two cells.

 

The 2.6 Ah is a 2p of 1.3 Ah cells.

The 2.4Ahr, 10S 2P pack I have is wired the same, it measures 39v.

My reply was linked to their 36v 6ah pack

  • Author

As I said before, the LVC is probably in the tool.

 

Hopefully :) But it means in a non tool application the user needs to ba aware of this.

  • Author

My reply was linked to their 36v 6ah pack

 

The 6Ah pack is the some cell config, just uses 3 Ah cells instead of 1.3 Ah.

My reply was linked to their 36v 6ah pack

They're all 2P batteries. How can you get 6ah 1P? I think you need a bit more coffee this morning. You were up too late last night.

The 2.6 Ah is a 2p of 1.3 Ah cells.

Can you show again the picture of the pack you bought or talked about so we are talking about the same battery? 10s2p = 20 cells

  • Author

Can you show again the picture of the pack you bought so we are talking about the same battery? 10s2p = 20 cells

 

Have a look at post #62 and #53. 20 cells in 2p config. I also recommend watching the first video in post #31.

The manual for one of the 36V SDS powertools says this about temperature monitoring;

 

Temperature Control Indicator

 

The red LED of the temperature control indicator 19 signals

that the battery or the electronics of the power tool (when the

battery is inserted) are not within the optimum temperature

range. In this case, the power tool will not operate at full capacity.

 

Temperature control of the battery:

 

– The red LED 19 lights up continuously after inserting the

battery into the charger: The battery is not within the

charging temperature range between 0 °C and 45 °C and

cannot be charged.

 

– The red LED 19 flashes when you press the 21 button or

the On/Off switch 10 (with battery inserted): The battery

is outside of the permitted operating temperature range.

 

– For battery temperatures over 70 °C, the power tool

switches off until the battery is in the optimal temperature

range again.

 

Temperature control of the power tool electronics:

 

– The red LED 19 lights up continuously when pressing the

On/Off switch 10: The temperature of the machine’s electronics is below 5 °C or above 75 °C.

 

– At a temperature above 90 °C , the electronics of the power tool switch off until the temperature is within the allowable temperature range again.

  • Author

The manual for one of the 36V SDS powertools says this about temperature monitoring;

 

Temperature Control Indicator

 

The red LED of the temperature control indicator 19 signals

that the battery or the electronics of the power tool (when the

battery is inserted) are not within the optimum temperature

range. In this case, the power tool will not operate at full capacity.

 

Temperature control of the battery:

 

– The red LED 19 lights up continuously after inserting the

battery into the charger: The battery is not within the

charging temperature range between 0 °C and 45 °C and

cannot be charged.

 

– The red LED 19 flashes when you press the 21 button or

the On/Off switch 10 (with battery inserted): The battery

is outside of the permitted operating temperature range.

 

– For battery temperatures over 70 °C, the power tool

switches off until the battery is in the optimal temperature

range again.

 

Temperature control of the power tool electronics:

 

– The red LED 19 lights up continuously when pressing the

On/Off switch 10: The temperature of the machine’s electronics is below 5 °C or above 75 °C.

 

– At a temperature above 90 °C , the electronics of the power tool switch off until the temperature is within the allowable temperature range again.

 

So it sounds like there is some coms going on between the battery and the tool. There must be something about the middle pins we are missing. I wonder why the middle pin has some kind of spring loaded plastic plunger? Just to keep the contacts apart?

 

1691821675348.png.09903c40706f5bb1cba2834c8695a737.png

The spring is in a plastic enclosure in the top of the battery, presumably to stop it shorthing the two leafs of the central connector.

 

 

IMG_0335.jpg.659ab4243d468502015a9e6fb7af57ba.jpg

 

Maybe the spring is there to put pressure on the release catch and stop the battery moving around.

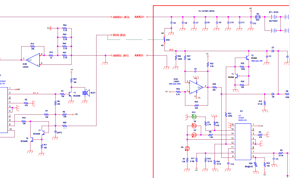
I found a schematic which shows the combination of the ALl3640CV 36v charger connected to a 10S2P 2.6Ah battery.

 

Screenshot-12_08_202309_09_08.thumb.png.f711302ebdacc92ac74b7be11d6462de.png

 

The centre connector is clearly labeled BUS (K2) and from the schematic it does appear to be how the battery communicates with the charger.

 

But also shown is a switch SW2 which links the BUS connector to Chassis\GND, this is what would happen when a solid blade is inserted into the central connector. But if 'SW2' is made then there cant be comms between battery and charger via the BUS.

 

Battery fuse is shown as 60A.

Edited by StuartsProjects

Join the conversation

You are posting as a guest. If you have an account, sign in now to post with your account.
Note: Your post will require moderator approval before it will be visible.

Guest
Reply to this topic...
Background Picker
Customize Layout

Account

Navigation

Search

Search

Configure browser push notifications

Chrome (Android)
  1. Tap the lock icon next to the address bar.
  2. Tap Permissions → Notifications.
  3. Adjust your preference.
Chrome (Desktop)
  1. Click the padlock icon in the address bar.
  2. Select Site settings.
  3. Find Notifications and adjust your preference.